招生简章
最新资讯
2025-10-14
河南2026年高考报名10月2
刚刚 省教育考试院发布消息 我
2025-09-11
重磅!2025-2028学年教
根据《教育部办公厅等四部
2024-12-11
部分高校保研率统计,对于志愿填
什么是保研率,保研率如何计算?
2024-09-22
2024年「高中升学陪跑计划」
&
2024-07-22
【河南录取数据】2024年本科
理科
2024-07-14
2025届学生注意!6所公安类
河南2025年实施的是新高考3
2024-07-14
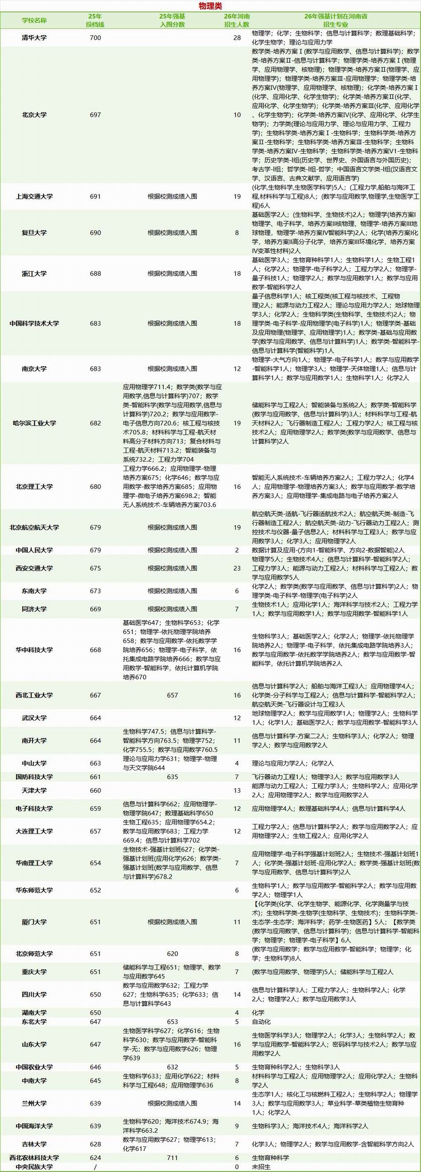
2024年强基计划录取分数线,
1.强基入围分数线 北京
2024-03-01
继续采用“复交南”模式!南京大
近日,南京大学发布了 “南京大学
2024-01-06
上海科技大学2024年本科招生
上海 科技大学(Shangha
2023-12-31
河南省兵役登记公告
2024年兵役登记工作将于1月
增加通过率
高校强基计划考试培优辅导引导者
时间短、见效快
高校强基计划考试培优辅导引导者
进入名校不是梦
高校强基计划考试培优辅导引导者
版权所有:洛阳千智教育科技有限公司(洛阳市培优工作室) 技术支持:青峰网络 备案号:豫ICP备18037774号-1
175-3885-3945
洛阳市西工区涧东路银城商务港6楼601室
乘坐2路;7路;8路;29路;45路;69路到九都路涧东路口西下车即可